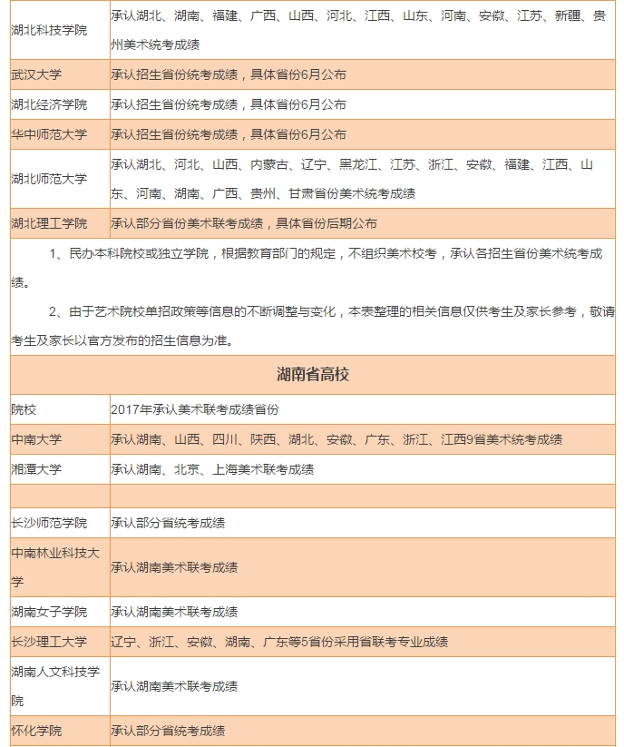
艺考改革后,各大高校对美术校考作出新的调整,考生可以不用参加校考。下面本站小编整理了31省不用参加校考的所有的院校,一起来看看。

由于各校2017年招生计划、招生简章等招生信息还未全部公布,此表将持续更新!甘肃、宁夏、新疆暂无。












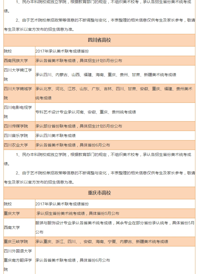
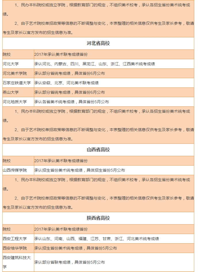
艺考改革后,各大高校对美术校考作出新的调整,考生可以不用参加校考。下面本站小编整理了31省不用参加校考的所有的院校,一起来看看。

由于各校2017年招生计划、招生简章等招生信息还未全部公布,此表将持续更新!甘肃、宁夏、新疆暂无。












2018年广西高考体育考试时间通知
新学期高三一轮复习,优师支招艺考生应如何开展?